俗话说得好
过了腊八就是年
细心的市民留意到
南京各大城门上已经挂起了巨幅春联
南京城的年味渐渐浓了
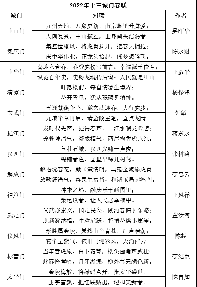
十三城门春联即将揭开神秘面纱!

“城门挂春联,南京开门红”活动自7年前诞生之际,便深深注入了创新传承的基因,成为南京城的开年文化盛事。这一活动将南京明城墙这一650多年的文化遗产,与存在于人民群众中传承千年的诗词文化、楹联文化、书法文化巧妙融合,并在春节这一传统佳节中呈现,不仅向海内外普及了中华传统文化,也提升了南京城市的文化品味和知名度。

2021年挂上春联的中华门
自2022壬寅年城门春联征集活动启动以来,国内外众多楹联高手踊跃参加。在短短一个月的时间里,征集了近万副南京城门楹联。
由南京师范大学教授博导、中国韵文学会会长、江苏省楹联研究会顾问钟振振,江苏省楹联研究会会长周游,解放军红叶诗社副社长、《红叶》诗刊主编徐红,江苏省楹联研究会驻会名誉副会长、南京楹联家协会主席袁裕陵,江苏省楹联研究会副会长魏艳鸣组成的专家组进行了评审,最终选出了十三城门春联。

名单来了!
南京十三城门春联写了啥?
快来看这里↓↓↓

正如钟振振所说:“写城门春联,就像做好一桌酒席,里头肯定要有大量人们所惯常喜爱的菜式,但也要有一些特殊的、没人做过的菜。”从万副楹联中脱颖而出的十三城门春联,深入地挖掘了中华传统文化之美,展现了南京城墙的魅力和风采,将时代性、艺术性、人民性和创新性相融合,抓特色、融古今、抒豪情、有文采,既迎合了新年的喜庆氛围,也结合了南京本地的元素,真正做到了与独特的历史、文化氛围相切合。
苏公网安备 32010502010231号